内蒙古专升本上岸后在哪个校区读书?学校会不会进行区别对待呢?小编将各大院校的专升本就读情况进行了整理,发现只有几所院校在招生简中做了单独规定:
点击加入:2023年内蒙古专升本考生交流群,和其他考生一起学习吧!
真题怎么找:22年专升本真题正在持续整理中,大家可以关注【传爱内蒙古专升本】微信公众号,了解内蒙古专升本的相关资讯,避免漏掉重要信息。

除以上表格的院校外,内蒙古鸿德文理学院有单独要求:
经选拔录取的学生将独立编班教学,人数不足独立成班的将编入我院相应本科专业三年级学习。
其余院校情况基本与之类似。要么专升本同学单独编班,要么与本科专业一起就读。
就读校区基本都是跟着本科专业所在校区就读。
关于同学们在意的是否会区别对待的问题,各大院校的招生简章中都明确:
颁发学历证书的学校名称为XX大学xx专业专科起点本科学习字样,“学习起止时间按入本科实际时间填写”。学位证书颁发按有关规定执行。
不会单独对待。
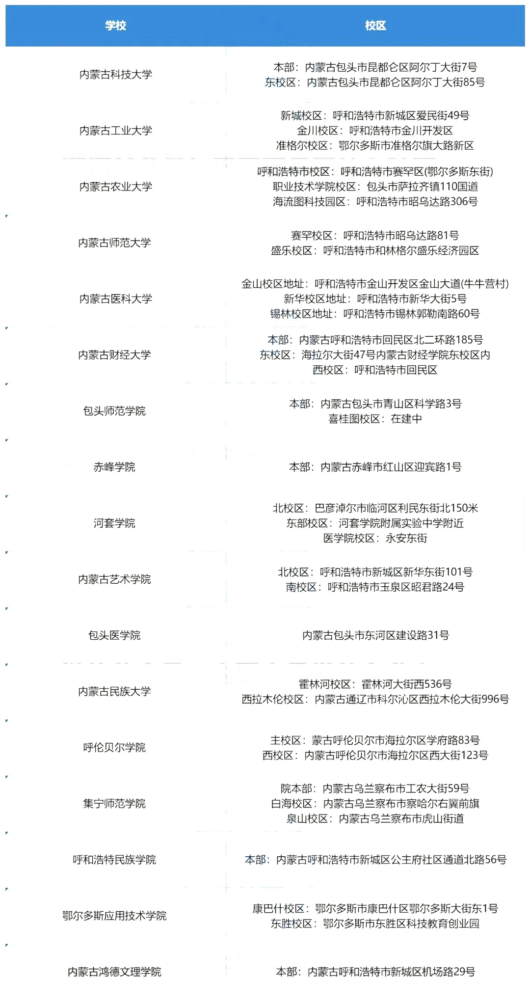
内蒙古专升本校区地址

看完以上整理的内容是不是对于自己的目标院校更加憧憬了呢?还有最后不到一个月的时间了,同学们一定一定要加油冲呀!
各位考生可【在线咨询老师】与专业的报名指导老师开展一对一交流,帮助考生攻克基础知识薄弱、攻坚考试重点难点等困难,得到专属于自己的解答。敬请关注我们吧!
以上就是关于“内蒙古专升本哪些专业上岸后不在本校就读?”的全部内容,考生如果想获得更多关于内蒙古专升本院校、报名时间、相关资讯,如专升本动态、招生简章、招生计划、考试科目、考试大纲等相关信息,敬请关注内蒙古专升本网(http://www.nmgzsb.cn/)

内蒙古专升本声明
(一)由于考试政策等各方面情况的不断调整与变化,本网站所提供的考试信息仅供参考,请以权威部门公布的正式信息为准。
(二)本网站在文章内容来源出处标注为其他平台的稿件均为转载稿,免费转载出于非商业性学习目的,版权归原作者所有。如您对内容、版权等问题存在异议请于我们联系,我们会及时处理。
文章来源于网络,如有侵权,请联系删除

报名官网
福利领取
报名条件
考试时间
志愿填报
考试科目 

